Ministerio de Ciencia e Innovación

Hallan un nuevo biomarcador para los pacientes con miocardiopatía dilatada idiopática

CIBER | martes, 13 de junio de 2017

La miocardiopatía dilatada idiopática (MCDI) es un trastorno caracterizado por una dilatación progresiva del corazón causando debilidad a tal punto de disminuir drásticamente la capacidad de bombear sangre de forma eficaz. Esto provoca que las personas afectadas se cansen mucho y tengan altas probabilidades de sufrir una muerte súbita. En particular la MCDI es la tercera causa más frecuente de insuficiencia cardiaca y la más común de las enfermedades miocárdicas primarias que por norma se resuelve mediante trasplante cardíaco.

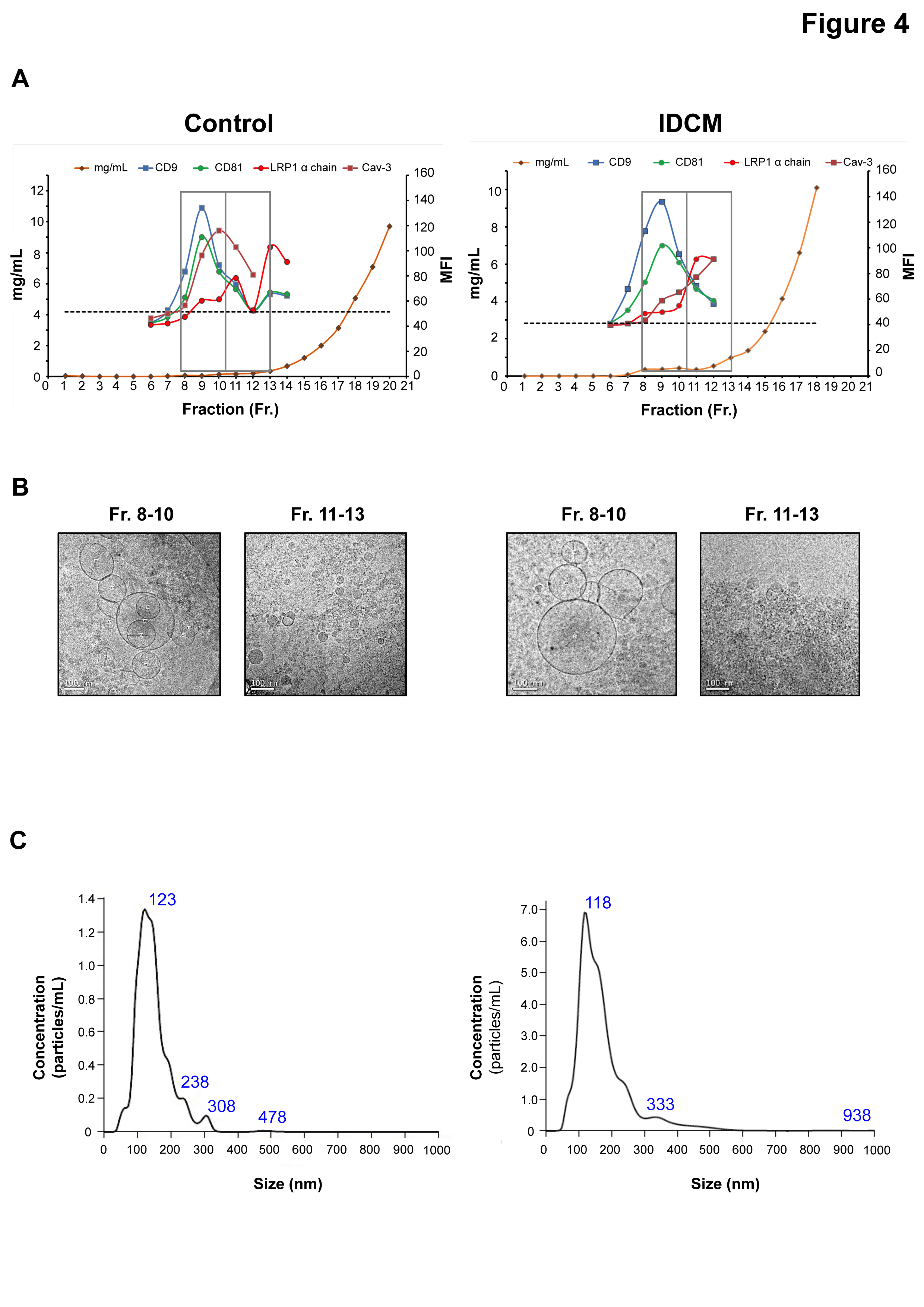
En este contexto investigadores de CIBER de Enfermedades Cardiovasculares (Santiago Roura, Vicenta Llorente-Cortés y Antoni Bayés-Genís entre otros) en colaboración con el grupo de Innovación en Vesículas y Células para Aplicación en Terapia (IVECAT) del Institut Germans Trias i Pujol (Hospital Universitari Germans Trias i Pujol) en Badalona, han estudiado los niveles circulantes de LRP1 soluble (sLRP1), un receptor multifuncional de la familia de receptores de lipoproteína de baja densidad (LDL), en pacientes con MCDI y si esta proteína se exporta fuera del miocardio a través de vesículas extracelulares (VE). Según señaló Antoni Bayés-Genís, el grupo ha examinado exhaustivamente durante estos últimos años las alteraciones vasculares en el miocardio dañado asociadas a progresión de la enfermedad y mal pronóstico en estos pacientes dando lugar a una re-interpretación de su fisiopatología como consecuencia de problemas en la vascularización cardiaca que contribuye activamente al daño de los miocitos. Ahora buscamos proteínas dentro de VE que puedan alcanzar significación clínica como biomarcadores de esta enfermedad.

Las vesículas extracelulares (VE) – mayormente conocidas con el término ‘exosomas’- incluyen una amplia gama de partículas de membrana lipídica secretadas por las células, distintas en tamaño, moléculas de carga y función. Una vez secretadas, las VE desempeñan papeles centrales en una gran variedad de procesos celulares, incluyendo comunicación intercelular, reciclaje de proteínas de membrana y lípidos, inmunomodulación, senescencia, proliferación, diferenciación y migración. Curiosamente, se han encontrado VE en diferentes fluidos biológicos (por ejemplo, sangre, orina y saliva) y son consideradas potencialmente como herramientas de diagnóstico relevantes y fuente clave de nuevos biomarcadores.

Como resultado, los investigadores han demostrado que se detecta un incremento de los niveles circulantes de sLRP1 en los pacientes con MCDI en comparación con controles sanos. Por otro lado el estudio ha servido para aislar VE de ambos grupos mediante cromatografía de exclusión molecular y analizar la presencia de este posible nuevo biomarcador. En este último caso el resultado ha sido negativo ya que al parecer sLRP1 se secretaría de forma independiente de la vía exosomal, hecho que de momento no favorece que se conozca su origen exacto aunque los mismos autores describieron su acumulación en dominios ricos en colesterol dentro del miocardio de este tipo de pacientes en un trabajo anterior.

En conclusión, según comenta Santiago Roura, primer firmante del estudio: “Este trabajo, debido a que este campo de investigación se encuentra en una etapa muy inicial, aumenta nuestro conocimiento sobre un nuevo biomarcador potencialmente valioso para los pacientes con MCDI y abre la posibilidad de reconocer el enorme interés y utilidad de las VE y sus combinaciones específicas de proteínas, lípidos y miRNAs como herramienta clínica”.

Referencia

Roura S, Gálvez-Montón C, de Gonzalo-Calvo D, Valero AG, Gastelurrutia P, Revuelta-López E, Prat-Vidal C, Soler-Botija C, Llucià-Valldeperas A, Perea-Gil I, Iborra-Egea O, Borràs FE, Lupón J, Llorente-Cortés V, Bayes-Genis A. Extracellular vesicles do not contribute to higher circulating levels of soluble LRP1 in idiopathic dilated cardiomyopathy. J Cell Mol Med. 2017 May 29. doi: 10.1111/jcmm.13211.